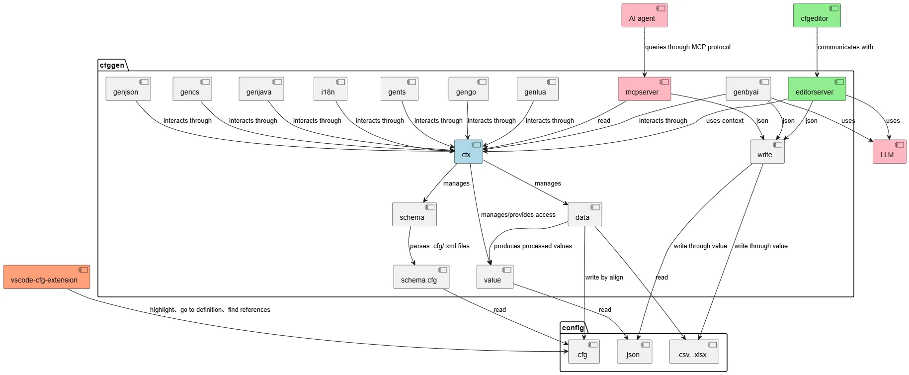
inside cfggen

1. 上下文管理模块 (ctx)
Section titled “1. 上下文管理模块 (ctx)”系统核心控制器,协调所有模块的交互和数据流。
- Context:全局上下文管理
- DirectoryStructure:目录结构管理
- ExplicitDir:显式目录配置
- Watcher:文件监控器
2. Schema管理模块 (schema)
Section titled “2. Schema管理模块 (schema)”配置Schema的定义、解析和验证。
- CfgSchema:Schema模型
- CfgSchemaResolver:Schema解析器
- CfgSchemaFilterByTag 被tag过滤后的Schema
3. 数据读取模块 (data)
Section titled “3. 数据读取模块 (data)”从不同格式文件读取配置数据。
- CfgData:数据模型
- CfgDataReader:数据读取器
- CfgSchemaAlignToData 根据数据修改Schema
4. 值处理模块 (value)
Section titled “4. 值处理模块 (value)”配置值的解析、转换和验证。
- CfgValue:值模型
- CfgValueParser:值解析器
- VTableParser:excel表解析器
- VTableJsonParser:josn表解析器
- RefValidator 数据一致性验证
5. 国际化模块 (i18n)
Section titled “5. 国际化模块 (i18n)”多语言配置和术语管理。
- GenI18nById:基于ID的国际化
- GenI18nByValue:基于值的国际化
86. 代码生成器模块
Section titled “86. 代码生成器模块”多语言代码生成实现。
- GenJavaCode:Java代码生成器
- GenCs:C#代码生成器
- GenGo:Go代码生成器
- GenLua:Lua代码生成器
- GenTs:TypeScript代码生成器
- GenJson:JSON生成器
- GenJsonByAI:AI辅助JSON生成器
- GenGd:GDScript代码生成器(Godot引擎)
7. 编辑器服务模块 (editorserver)
Section titled “7. 编辑器服务模块 (editorserver)”为外部编辑器提供配置服务。
- EditorServer:编辑器服务
- RecordService:记录服务
- SchemaService:Schema服务
8. MCP服务器模块 (mcpserver)
Section titled “8. MCP服务器模块 (mcpserver)”为AI助手提供配置数据查询和操作能力。
- CfgMcpServer:MCP服务器主类
- WriteRecordTool:记录写入工具(添加/更新记录)
- ReadRecordTool:记录读取工具(查询记录)
- SearchTool:搜索工具(字符串/数字搜索)
- SchemaTool:模式查询工具(表结构查询)
9. 数据写入模块 (write)
Section titled “9. 数据写入模块 (write)”负责配置数据的持久化存储和文件操作。
- VTableStorage:table格式表存储(核心写入逻辑)
- VTableJsonStorage:JSON格式的表存储
- RecordBlockMapper:记录块映射器(VStruct到RecordBlock映射)
- RecordBlock:记录块(数据块表示)
- TableFile:表文件接口
- ExcelTableFile:Excel表文件实现
- CsvTableFile:CSV表文件实现
- ColumnModeExcelTableFile:列模式Excel表文件
- ColumnModeCsvTableFile:列模式CSV表文件
数据流和模块交互
Section titled “数据流和模块交互”┌─────────────┐ ┌─────────────┐ ┌─────────────┐ ┌─────────────┐│ Schema │───│ Data │───│ Value │───│ Generators ││ (Schema) │ │ (数据) │ │ (值处理) │ │ (生成器) │└─────────────┘ └─────────────┘ └─────────────┘ └─────────────┘ │ │ │ │ └────────────────┼────────────────┼────────────────┘ │ │ ┌─────▼────────────────▼─────┐ │ Context │ │ (核心协调) │ └────────────────────────────┘-
初始化
- Context创建和模块注册
- 目录结构配置
-
Schema处理
- 解析Schema定义文件
- 构建类型系统
- 验证Schema完整性
-
数据读取
- 识别数据源文件
- 解析Excel/CSV/JSON格式
- 转换为内部数据结构
-
值处理
- 解析和转换配置值
- 类型推断和约束检查
- 构建关联关系
-
代码生成
- 选择目标语言生成器
- 渲染代码模板
- 输出生成文件
- 上下文传递:Context对象在各模块间传递状态
- 数据传递:Schema→Data→Value→Generators
- 写入管道:editorserver/mcpserver/genjsonbyAI→write→文件系统
1. 模块化
Section titled “1. 模块化”- 职责分离,便于维护扩展
- 接口清晰,模块间解耦
- 可插拔架构,灵活替换
2. 多语言支持
Section titled “2. 多语言支持”- 统一Schema定义
- 模板驱动代码生成
- 适配各语言特性(Java、C#、Go、Lua、TypeScript、GDScript)
3. 国际化
Section titled “3. 国际化”- 双模式(ID/值)支持
- 运行时语言切换
- 术语验证管理
5. 扩展性
Section titled “5. 扩展性”- 生成器注册管理
- 自定义模板支持
- AI辅助生成